您当前的位置:首页 > 政务公开 > 政府信息公开目录 > 东城街道 > 业务工作 > 通知公告

东莞市东城街道温塘股份经济联合社雇主责任险采购项目更正公告(第一次)

来源: 发布时间: 浏览量:
字号:【

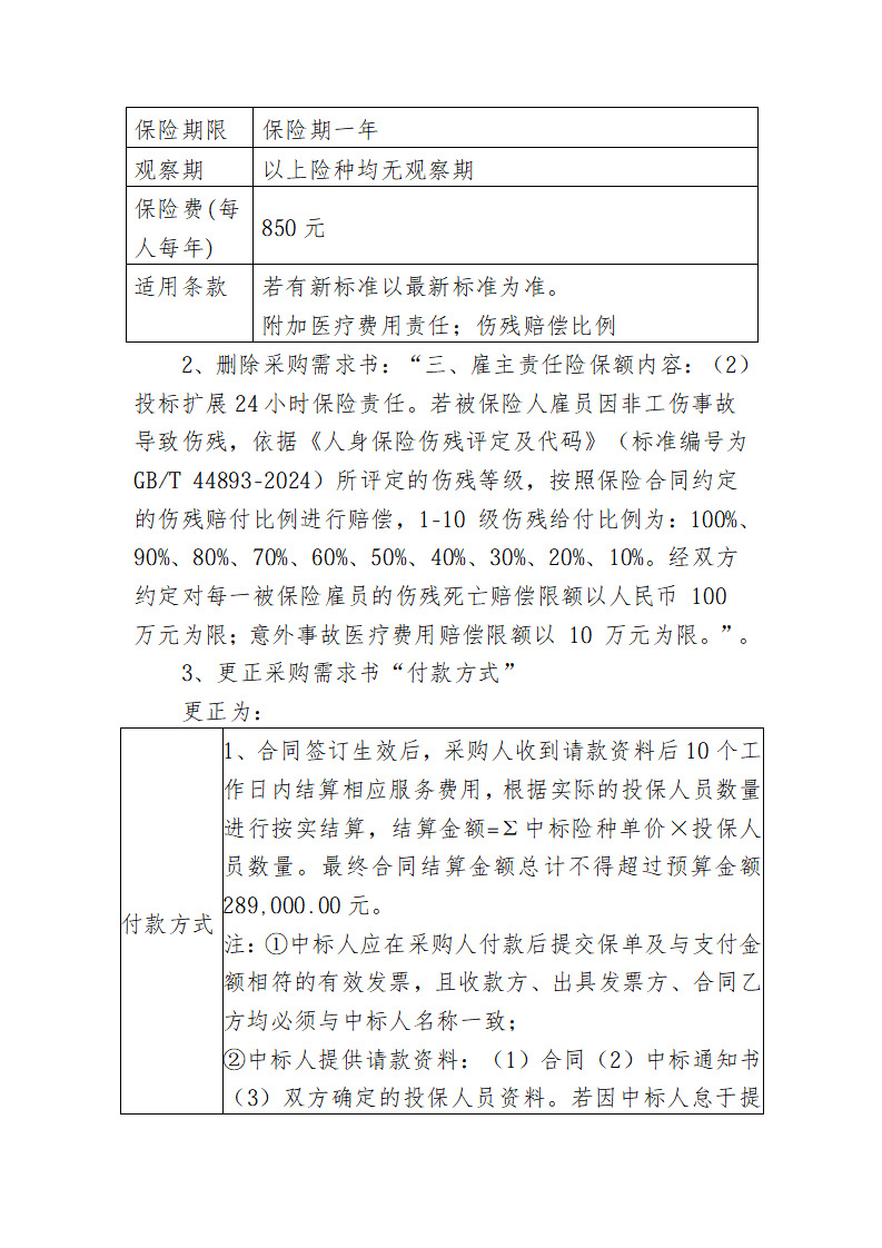
东莞市东城街道温塘股份经济联合社雇主责任险采购项目更正公告(第一次)(3)_页面_1.jpg东莞市东城街道温塘股份经济联合社雇主责任险采购项目更正公告(第一次)(3)_页面_2.jpg东莞市东城街道温塘股份经济联合社雇主责任险采购项目更正公告(第一次)(3)_页面_3.jpg东莞市东城街道温塘股份经济联合社雇主责任险采购项目更正公告(第一次)(3)_页面_4.jpg

相关附件

扫一扫在手机打开当前页

相关信息