您当前的位置:首页 > 政务公开 > 政府信息公开目录 > 东城街道 > 业务工作 > 通知公告

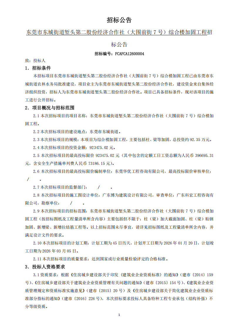
东莞市东城街道堑头第二股份经济合作社(大围前街7号)综合楼加固工程招标公告

来源: 发布时间: 浏览量:
字号:【

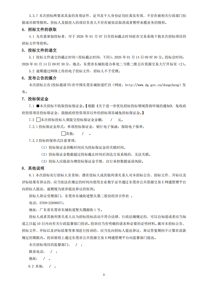
招标公告(东莞市东城街道堑头第二股份经济合作社(大围前街7号)综合楼加固工程)_01.png招标公告(东莞市东城街道堑头第二股份经济合作社(大围前街7号)综合楼加固工程)_02.png招标公告(东莞市东城街道堑头第二股份经济合作社(大围前街7号)综合楼加固工程)_03.png招标公告(东莞市东城街道堑头第二股份经济合作社(大围前街7号)综合楼加固工程)_04.png

相关附件

扫一扫在手机打开当前页

相关信息