您当前的位置:首页 > 政务公开 > 政府信息公开目录 > 东城街道 > 业务工作 > 通知公告

温塘社区祠下村喜庆堂改造工程招标公告

来源: 发布时间: 浏览量:
字号:【

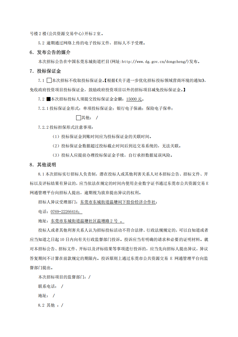
招标公告-温塘社区祠下村喜庆堂改造工程_01.png招标公告-温塘社区祠下村喜庆堂改造工程_02.png招标公告-温塘社区祠下村喜庆堂改造工程_03.png招标公告-温塘社区祠下村喜庆堂改造工程_04.png招标公告-温塘社区祠下村喜庆堂改造工程_05.png

相关附件

扫一扫在手机打开当前页

相关信息