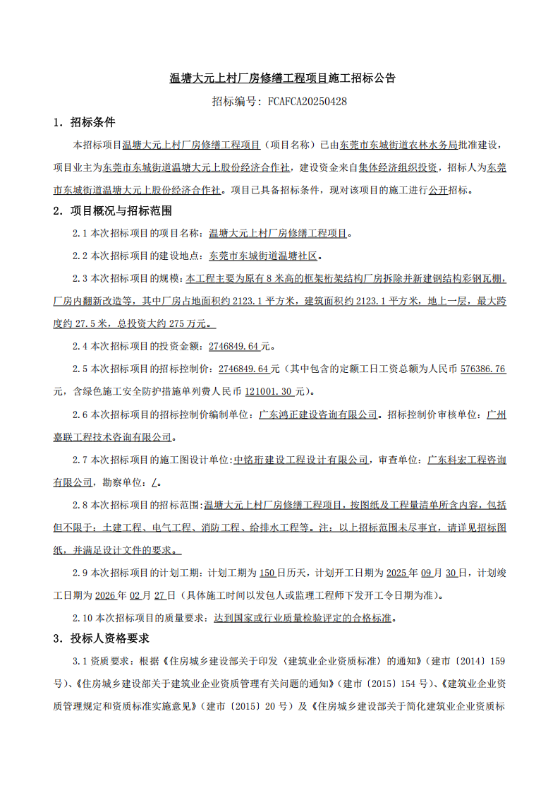
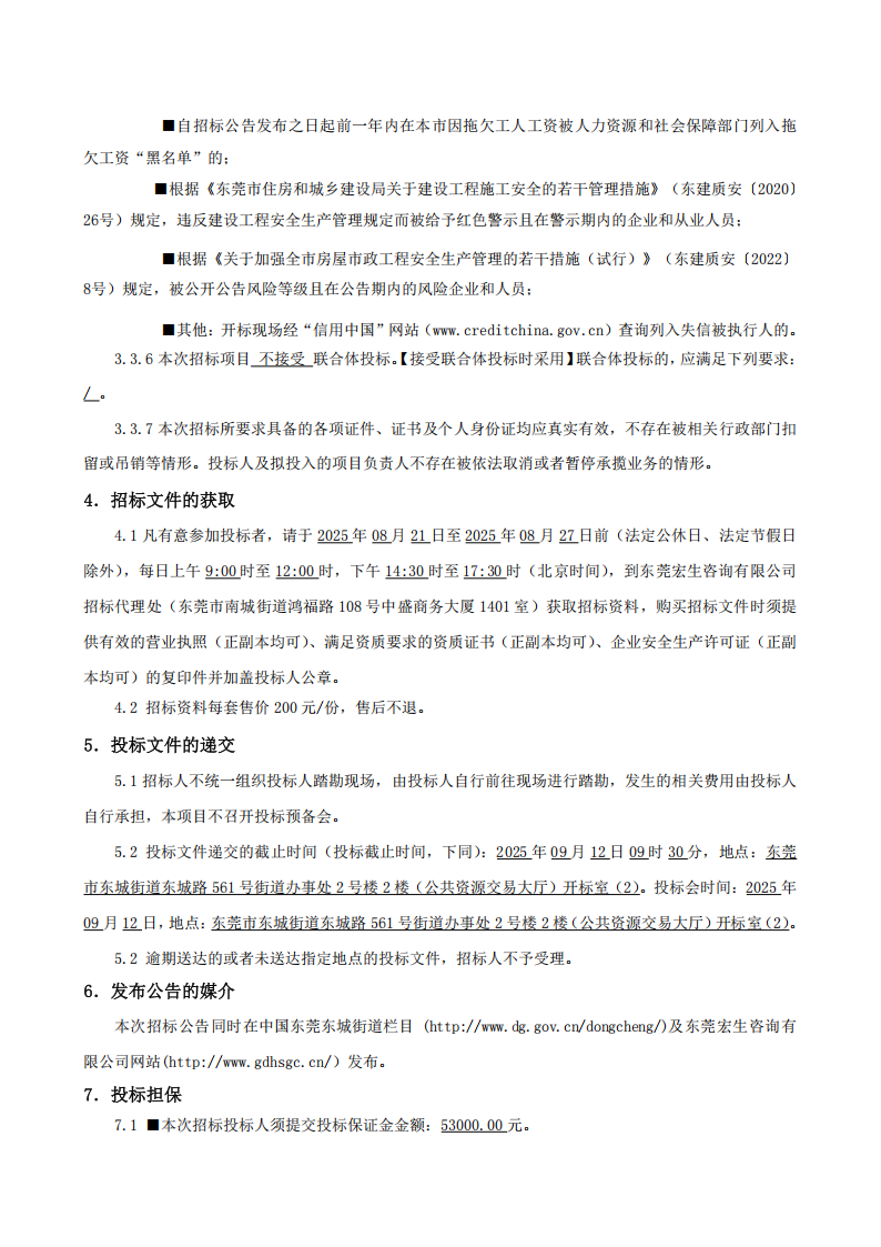
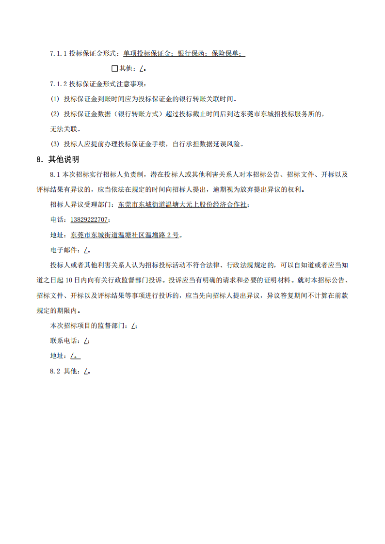
您当前的位置:首页 > 政务公开 > 政府信息公开目录 > 东城街道 > 其他 > 通知公告

温塘大元上村厂房修缮工程项且施工招标公告

来源: 发布时间: 浏览量:
字号:【

招标公告-温塘大元上村厂房修缮工程项目_00.png招标公告-温塘大元上村厂房修缮工程项目_01.png招标公告-温塘大元上村厂房修缮工程项目_02.png招标公告-温塘大元上村厂房修缮工程项目_03.png招标公告-温塘大元上村厂房修缮工程项目_04.png

相关附件

扫一扫在手机打开当前页

相关信息