您当前的位置:首页 > 政务公开 > 政府信息公开目录 > 东城街道 > 其他 > 通知公告

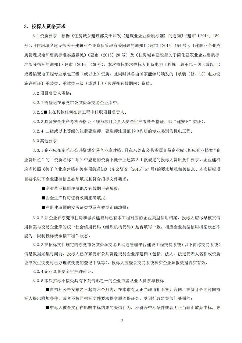
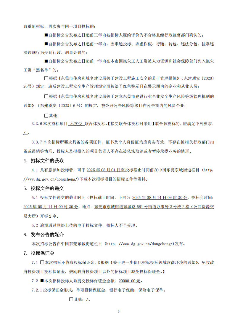
东莞市东城街道温塘社区回迁房外线电缆工程招标公告

来源: 发布时间: 浏览量:
字号:【

招标公告--东莞市东城街道温塘社区回迁房外线电缆工程_00.png招标公告--东莞市东城街道温塘社区回迁房外线电缆工程_01.png招标公告--东莞市东城街道温塘社区回迁房外线电缆工程_02.png招标公告--东莞市东城街道温塘社区回迁房外线电缆工程_03.png招标公告--东莞市东城街道温塘社区回迁房外线电缆工程_04.png

相关附件

扫一扫在手机打开当前页

相关信息