简体
繁体
无障碍
关怀版
智能问答
网站首页
动态要闻
政务公开
政务服务
互动交流
走进塘厦
专题专栏
无障碍
关怀版
当前位置:
首页
>
街镇
>
中国东莞塘厦镇栏目
>
专题专栏
>
党务公开
分享到:
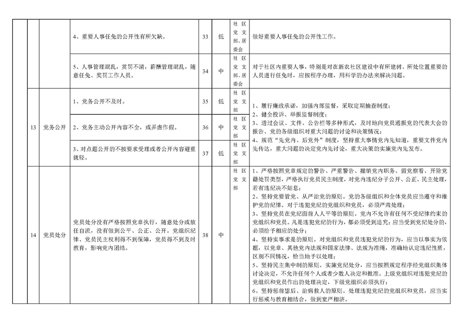
[农村廉政风险防控工作]平山社区廉政风险防控表
2013-10-15 00:00
来源: 本网
【字体:
大
中
小
】
扫一扫在手机打开当前页
【TOP】
【打印页面】
【关闭页面】
要闻
政务
服务
互动
塘厦