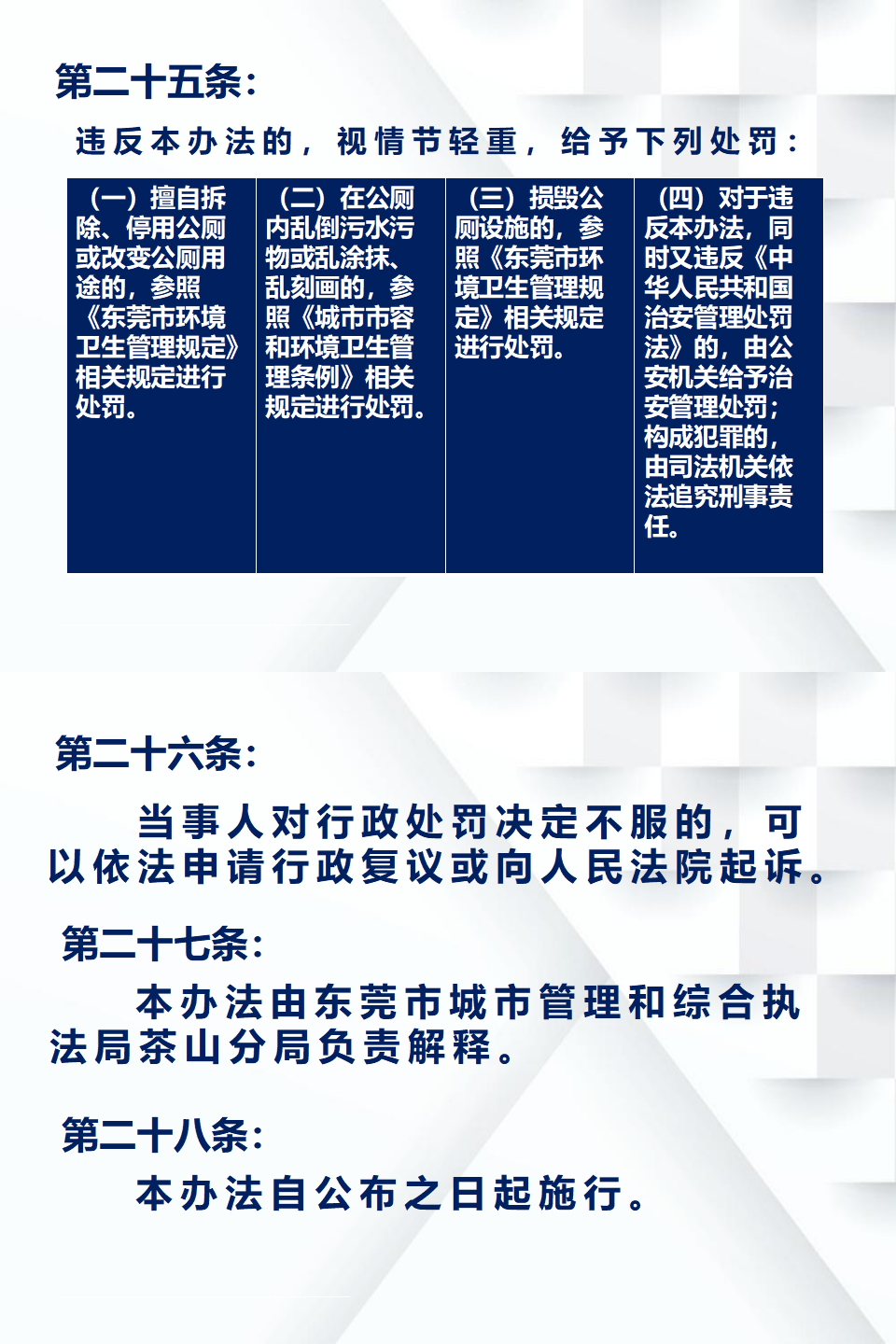
政策文件:茶山镇党政综合办公室关于印发《茶山镇公共厕所管理实施办法》的通知


| 索引号: | 11441900007331638H/2021-00762 | 分类: | |
| 发布机构: | 东莞市茶山镇人民政府 | 成文日期: | 2021-01-08 |
| 名称: | 关于《茶山镇公共厕所管理实施办法》的起草说明 | ||
| 文号: | 发布日期: | 2021-04-30 | |
| 主题词: | |||
主办单位:东莞市茶山镇人民政府 联系方式:0769-12345
粤公网安备44190002000375号
粤ICP备11012759号 网站标识码:4419000098网络支持 IPv6 网络