2025年是我国税务开启出口强监管的一年,国家税务总局发布一系列公告,重点针对市场采购、外综服、跨境电商等新兴快速增长行业企业,从税务申报出发,形成严密的监管体系。
引发市场关注的法律文件主要是15号和17号公告:6月26日发布实施的《关于互联网平台企业报送涉税信息有关事项的公告》(国家税务总局公告2025年第15号,下称“15号文”),以电子商务的核心环节——平台企业为抓手,要求电商平台企业向主管税务机关报送平台内经营者和从业人员的身份信息、收入信息等涉税信息,并于10月1日起报送平台内税务数据;而将于10月1日施行的《关于优化企业所得税预缴纳税申报有关事项的公告》(国家税务总局公告2025年第17号,下称“17号文”)则是近期外贸行业的议论焦点,“买单出口”这一行业“爆款”终于走到尽头,继海关、外管后,国税成为出口企业今年的首要关注。本文从17号文出发,为出口企业深入解读“买单出口”涉及的税务风险及出口合规策略。
一、自营出口、委托出口与“买单出口”
(一)自营出口
在自营出口模式下,生产销售企业本身具有进出口资质,即“海关注册登记和备案企业”,以自己名义向海关申报,依据《中华人民共和国海关进出口货物报关单填制规范》,在出口报关时既是“境内发货人”又是“生产销售单位”,系出口货物申报的直接责任主体,承担申报行为的全部法律责任。根据17号文,自营出口的企业所得税申报缴纳主体为生产销售企业。
(二)委托出口
在委托出口模式下,生产销售企业在出口申报时一般填写为“生产销售单位”,其委托的代理出口企业在出口申报时一般填写为“境内发货人”,该模式俗称为“双抬头”报关。生产销售单位和境内发货人在申报不实情况下都可能成为违法当事人,承担相应法律责任。例如,圳关查缉违字〔2023〕247号行政处罚案件中,当事人D公司委托当事人Y公司以一般贸易方式向海关申报出口LED发光棒一批,经查发现报关单项下第1项商品LED发光棒,申报品牌及数量与实际不符,被查获。此申报不实行为影响国家出口退税管理,经计核可多退税款人民币10万余元。当事人Y公司作为出口货物境内发货人,当事人D公司作为出口货物生产销售单位,作为共同违法当事人,承担申报不实的法律责任,Y公司被罚款5万元,D公司被罚款3万元。
(三)买单出口
在“买单出口”模式下,生产销售企业在出口申报时并不填写其企业信息,而是由其委托的货代或物流清关公司寻找有进出口资质的其他主体作为“生产销售单位”和“境内发货人”进行填报。“买单出口”多发生于集货、拼柜的情形,“买单”的货主通常因为没有进出口资质、节省成本或不想披露身份而委托货代及物流清关公司全权包办通关,而“卖单”的报关单位(“壳公司”)则多为货代及物流清关公司自行设立或合作控制的清关主体,承担报关权利义务。
严格说,“买单出口”并不是一种合规贸易模式,系早期外贸经营权管控下产生的变通模式,体现为“单抬头”“假自营真代理”,因实际出口方与申报出口方不一致而给申报不实、逃税逃汇、骗取出口补贴等违法行为提供了滋生土壤,导致海关、外管、税务、外贸等监管部门难以穿透,在一定程度上规避了法律责任,而壳公司的短期经营、随意注销更是增加了执法部门调查或者侦查难度。近年来大量不法分子利用“买单出口”模式,虚报出口、虚开增值税发票从而骗取出口退税,造成国家税收损失。例如,徐税稽二罚[2023]44号行政处罚案件中,S公司系“卖单”的壳公司,因出口货物杂乱、目的国杂乱、外贸企业异地法人、上游进项凭证已被列为异常抵扣凭证等多个疑点,涉嫌买单出口骗税刑事案件,依法被处停止办理出口退税两年。
此外,出口企业如果涉及电商业务,还需关注出口信息与“15号文”要求的电商平台企业申报数据及其他联动数据(如支付数据)的匹配问题,“买单出口”的违规风险将进一步提高。
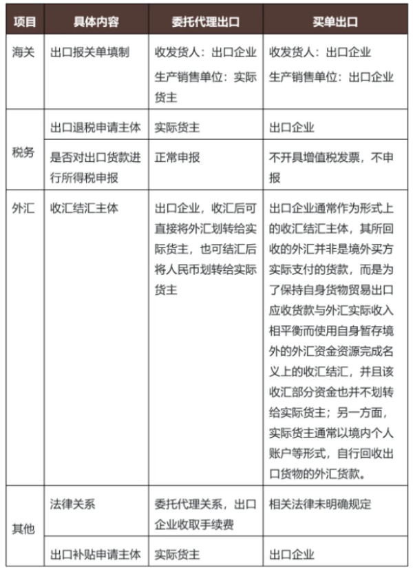
合规委托代理出口与买单出口的对比如下图:

二、“买单出口”将面临“增值税+企业所得税”的双重枷锁
主管部门对出口货物的关注点在于关税、出口退税中的增值税(因消费税较少涉及,本文不展开讨论)以及出口收入对应的企业所得税。就出口关税而言,根据国务院关税税则委员会发布的《中华人民共和国进出口税则(2025)》,我国仅对102个税则号的货物征收出口关税,包括鳗鱼苗、骨胶原、骨粉、矿砂及其精矿、铜制品、铝制品、锌制品等,绝大部分货物出口并不征收关税,故“买单出口”中关税的影响较小。从国税监管来看,增值税和企业所得税是针对“买单出口”的监管重点。2025年起,国家税务总局出台多项规定打击“买单出口”中的骗税、逃税行为:
(一)对“买单出口”的增值税征收将进一步压实
2025年3月25日,《关于应征国内环节税货物出口优化服务规范管理有关事项的公告》(国家税务总局 财政部 商务部 海关总署 国家市场监督管理总局公告2025年第8号,下称“8号文”)发布实施,重点针对《财政部 国家税务总局关于出口货物劳务增值税和消费税政策的通知》(财税〔2012〕39号)第七条“适用增值税征税政策的出口货物劳务”,要求出口应征税货物的纳税人、报关企业、报关人员等主体及相关人员,不得伪造、变造、买卖报关单,不得虚构出口业务、虚报货值、少报货值等。其中列举的“买单出口”情形包括:
(1)将空白的出口货物报关单、出口收汇核销单等退(免)税凭证交由除签有委托合同的货代公司、报关行,或由境外进口方指定的货代公司(提供合同约定或者其他相关证明)以外的其他单位或个人使用的。
(2)以自营名义出口,其出口业务实质上是由本企业及其投资的企业以外的单位或个人借该出口企业名义操作完成的。
(3)以自营名义出口,其出口的同一批货物既签订购货合同,又签订代理出口合同(或协议)的。
(4)出口货物在海关验放后,自己或委托货代承运人对该笔货物的海运提单或其他运输单据等上的品名、规格等进行修改,造成出口货物报关单与海运提单或其他运输单据有关内容不符的。
(5)以自营名义出口,但不承担出口货物的质量、收款或退税风险之一的,即出口货物发生质量问题不承担购买方的索赔责任(合同中有约定质量责任承担者除外);不承担未按期收款导致不能核销的责任(合同中有约定收款责任承担者除外);不承担因申报出口退(免)税的资料、单证等出现问题造成不退税责任的。
(6)未实质参与出口经营活动、接受并从事由中间人介绍的其他出口业务,但仍以自营名义出口的。
“8号文”对涉及“买单出口”企业的增值税纳税申报、出口报关、企业注销等进一步细化要求,并且组织国税、海关、市监等部门信息互通、行政联动,例如,“未在税务部门完成登记信息确认,或者属于注销、非正常、走逃(失联)等税务异常情形的,需完成相关涉税事宜处理后,再行办理海关手续”;“出口应征税货物的纳税人,在向市场监管部门申请注销前,应当向税务部门申请办理税务注销,并凭清税证明向市场监管部门申请注销登记”,此举进一步防控管制“买单出口”的空壳公司实施违法行为后继续虚假报关活动或快速注销等逃避监管的行为。
(二)对“买单出口”的企业所得税应税主体进一步明确
“17号文”中针对出口企业的企业所得税申报责任主体进一步明确,《中华人民共和国企业所得税月(季)度预缴纳税申报表(A类)》(A200000)在“营业收入”项目下增加“自营出口收入”“委托出口收入”“出口代理费收入”等项目,由涉及出口业务的企业填报,具体如下:
(1)生产销售企业应就其出口货物取得的收入依法计算并申报缴纳企业所得税:
通过自营方式出口货物的,应申报其出口本企业生产销售货物对应的收入;
通过委托方式出口货物的,应申报其委托出口本企业货物对应的收入。
未准确报送的,应作为自营方式,自行承担相应出口金额应申报缴纳的企业所得税。
若报送的实际委托出口方是报关行、货代公司等非实际委托出口方或非境内主体,应作为自营方式,承担相应出口金额应申报缴纳的企业所得税。
应将其出口代理费收入纳入营业收入进行申报,并申报具体情况。
“17号文”从企业所得税角度出发,有效遏制“买单出口”模式中 “生产销售单位”“境内发货人”填报混乱、隐蔽逃税的情形,一方面对于生产销售企业本身的纳税申报予以严格要求,另一方面对于代理出口企业强化了真实贸易信息披露的责任,不如实报送即承担全部纳税义务,倒逼代理出口企业还原真实的出口情况。与此同时,税务部门未来可以根据委托出口的生产销售企业和代理出口企业的申报信息予以对碰核验,若存在同一出口报关项下出口收入申报信息不一致的情况,委托方和代理方均可能面临国税的调查和稽查风险,涉及“8号公告”中再次强调的“适用增值税征税政策的出口货物劳务”,则其出口货物将同时涉及增值税的补征及稽查风险。
三、出口企业违反“17号文”等税务监管可能面临的处罚风险
尽管“17号文”尚未正式实施,但现阶段各地税务部门已经开始就出口企业税务问题实施多项税务检查、责令补税等行政措施。如果出口企业违反“17号文”等税务要求,例如“买单出口”中的“卖单”企业未如实披露“买单”企业的信息及出口收入,可能面临以下处罚:
(1)未按照规定的期限办理纳税申报和报送纳税资料:依据《中华人民共和国税收征收管理法》(“《税收征管法》”)第六十二条,由税务机关责令限期改正,可以处二千元以下的罚款;情节严重的,可以处二千元以上一万元以下的罚款。
(2)偷税(伪造、变造、隐匿、擅自销毁账簿、记账凭证,或者在账簿上多列支出或者不列、少列收入,或者经税务机关通知申报而拒不申报或者进行虚假的纳税申报,不缴或者少缴应纳税款):依据《税收征管法》第六十三条,由税务机关追缴其不缴或者少缴的税款、滞纳金,并处不缴或者少缴的税款百分之五十以上五倍以下的罚款;构成犯罪的,依法追究刑事责任。
(3)提供虚假资料,不如实反映情况,或者拒绝提供有关资料:依据《税收征管法》第七十条、《中华人民共和国税收征收管理法实施细则》第九十六条规定,由税务机关责令改正,可以处一万元以下的罚款;情节严重的,处一万元以上五万元以下的罚款。
(4)在规定期限内不缴或者少缴应纳或者应解缴的税款,经税务机关责令限期缴纳,逾期仍未缴纳:依据《税收征管法》第四十条、第六十八条,税务机关采取强制执行[1]措施追缴其不缴或者少缴的税款外,可以处不缴或者少缴的税款百分之五十以上五倍以下的罚款。
四、税务强监管下出口企业的合规之道
基于“17号文”,我们建议出口企业(尤其是此前适用“买单出口”模式下的企业)可结合自身运营特点,关注以下合规路径,及时进行业务调整:
(一)生产销售企业
(1)建立内部关务、税务合规管理机制,账簿、记账凭证、报表、完税凭证、发票、出口凭证以及其他有关涉税资料应当真实、有效、完整并保存10年备查。
(2)审核货代、物流清关供应商资质及业务模式,签订合作协议时应重点关注申报责任、税费承担等条款的落实主体及违约事项,防止因供应商违规申报造成企业损失,但需注意签订的合同、协议等与税收法律、行政法规相抵触的,一律无效。
(3)在与货代、物流清关供应商合作过程中,应要求供应商充分披露实际申报主体信息,及时回收复核出口报关资料,确保申报出口收入金额的一致性,并依法申报纳税。
(二)货代、物流清关企业
(1)依据“17号文”等要求,在合作协议中明确委托主体的信息提供义务以及其信息不实的责任追溯路径,对委托方基本信息及出口申报信息尽到审慎核查的义务,避免被税务部门认定为自营纳税的风险。
(2)内部完善税务申报管理机制,将委托方的出口收入与自身代理费收入所涉及的单证、账簿、凭证等进行区分归档保管,防止出现因内部记账混乱导致应税范围不清晰的问题。
(3)聘请专业人员构建税务筹划体系,重新梳理业务模式、报价及对应的税收、利润来源,充分评估自营出口与代理出口的风险及营利差异,针对不同类型的委托方提出最优的处理方案,及时处理存在税务风险的自设进出口资质公司。
(三)进出口企业
(1)谨慎向货代、物流清关企业提供进出口资质,如确实存在合法合作事由,也应签订合作协议并明确资质用途及违约赔偿,涉及纳税申报的,应要求合作方提供实际生产销售企业的基本信息及出口申报信息,严格执行“17号文”要求。
(2)细化内部关务、税务、外汇管理机制,进行单证流、资金流、货物流区分监管,设立风险隔离机制,积极收集整理证据,发现自身主体被利用进行违法违规申报时,应向海关、税务部门主动披露,争取减轻或免除处罚。
(3)涉及税务检查时,积极配合并与税务部门充分沟通,厘清自身纳税责任范围,善用陈述、申辩、听证等权利,作出必要清晰的情况说明,避免畸重处罚。
结语
随着以出口为主的外贸型经济不断发展成熟,一方面行业早期“野蛮生长”引发各类违法违规问题,引起政府执法部门关注,监管日益趋严;而另一方面,经济下行的压力导致企业的利润越来越压缩,为节省成本,企业对于更加合理科学的税务筹划的需求也越发强烈。面对监管新趋势,出口企业更应重视建立全方位合规体系,及时调整业务模式,杜绝“买单出口”等不合规操作带来的法律风险,保障企业在出口热潮下长远稳健发展。
向下滑动阅览
脚注:
[1] 《税收征管法》第四十条 从事生产、经营的纳税人、扣缴义务人未按照规定的期限缴纳或者解缴税款,纳税担保人未按照规定的期限缴纳所担保的税款,由税务机关责令限期缴纳,逾期仍未缴纳的,经县以上税务局(分局)局长批准,税务机关可以采取下列强制执行措施:
(一)书面通知其开户银行或者其他金融机构从其存款中扣缴税款;
(二)扣押、查封、依法拍卖或者变卖其价值相当于应纳税款的商品、货物或者其他财产,以拍卖或者变卖所得抵缴税款。
税务机关采取强制执行措施时,对前款所列纳税人、扣缴义务人、纳税担保人未缴纳的滞纳金同时强制执行。
个人及其所扶养家属维持生活必需的住房和用品,不在强制执行措施的范围之内。
作者:
声明:本篇文章的所有内容仅供参考与交流,不代表金杜律师事务所的法律意见以及对法律的解读。
(来源:金杜研究院)
- 相关新闻



