全民健康生活方式
健康体重
世界防治肥胖日
每年5月11日是世界防治肥胖日。《柳叶刀》杂志发布的一项新研究表明:2022年,世界有超10亿肥胖人群。纵观全球,自1990年以来,成年人肥胖症人数增加了一倍多,5-19岁儿童和青少年肥胖症人数增加了三倍。数据还显示,2022年,全球43%的成年人超重。
我国居民肥胖率呈上升趋势
我国与全球许多国家一样,面临着与肥胖有关的重大挑战。根据《中国居民营养与慢性病状况报告(2020 年)》显示,我国18岁及以上居民超重率、肥胖率分别为34.3%、16.4%,其中18~44 岁、45~59岁和60岁及以上居民肥胖率分别为16.4%、18.3%和13.6%,我国居民肥胖率呈上升趋势。
肥胖不但导致较高的过早死亡风险,还与各种慢性非传染性疾病的发生相关,包括2型糖尿病、脑卒中、冠心病、高血压、呼吸系统疾病、骨关节炎和胆结石等。肥胖甚至还与多种肿瘤的发生相关。
01胖不胖,谁说了算?
预防肥胖,首先要知道什么是肥胖,什么是健康体重。一个人是不是肥胖,并不单纯由体重说了算,目前最常用的一个指标就是身体体重指数(BMI)。
BMI=体重÷身高²
(体重单位:千克;身高单位:米。)

我国健康成年人(18~64岁)的BMI正常范围是18.5~23.9kg/m²,BMI≥24kg/m²为超重,BMI≥28kg/m²为肥胖。65岁以上老年人的体重和BMI不宜过低,在20.0~26.9kg/m²之间更为适宜。
儿童青少年可使用卫生行业标准《学龄儿童青少年超重与肥胖筛查(WS/T 586—2018)》提供的不同性别、年龄的BMI判断标准来判断。
但BMI并不能充分反映出身体脂肪分布,如皮下脂肪、内脏脂肪和异位脂肪。这些脂肪分布信息可以通过影像技术量化,或以腰围作为指标指示中心性肥胖(腰围标准如图)。

02合理膳食
控制总能量摄入和保持合理膳食是体重管理的关键。
01 鼓励主食以全谷物为主,至少占谷物的一半,适当增加粗粮并减少精白米面摄入。
02 保障足量的新鲜蔬果摄入,蔬菜水果品种多样化,但要减少高糖水果及高淀粉含量蔬菜的摄入。
03 动物性食物应优先选择脂肪含量低的食材,如瘦肉、去皮鸡胸肉、鱼虾等;应优先选择低脂或脱脂奶类。


04 避免吃油腻食物和过多零食,少食油炸食品,少吃盐;尽量减少吃点心和加餐,控制食欲,七分饱即可。
05 尽量采用煮、煨、炖和微波加热的烹调方法,用少量油炒菜。
06 适当减少饮用含糖饮料,养成饮用白水和茶水的习惯。
07 进食应有规律,不暴饮暴食,不要一餐过饱,也不要漏餐。
03身体活动

积极充足的身体活动是增加身体能量消耗的基础。科学有效地身体活动不仅能通过增加能量消耗,调节机体脂肪、蛋白质和碳水化合物代谢,养成不易发胖的体质等途径达到减重效果,还能愉悦身心,促进健康。
01 参加身体活动前需了解患病史及家族病史,评估身体状态,制定运动方案,同时兼顾耐力训练和力量训练。运动减重贵在坚持,选择和培养自己喜欢的、适合的运动方式、强度和运动量,持之以恒。
02 把天天运动融入日常生活,尽量创造更多的活动机会,选择身体活动较多的形式以替代节省体力的状态,如鼓励人们在1公里距离内使用步行替代坐车;短途出行骑自行车;提前一站下车后步行到目的地;步行上下5层以内的楼梯以替代乘坐电梯等。
03 鼓励成年人每周进行3次以上、每次30分钟以上中等强度运动,或者累计150分钟~300分钟中等强度或75~150分钟高强度身体活动。每周在隔日的2~3天,建议进行肌肉力量练习,肌肉力量练习可以强健骨骼和肌肉,改善代谢健康和保持健康体重。
积极锻炼身体不仅有助于体重管理,还有改善睡眠质量、调节心理健康和提高免疫力等好处。带动家人一起,将身体活动融入日常生活中,掌握运动技能,少静多动,减少久坐,保持健康体重,预防肥胖!

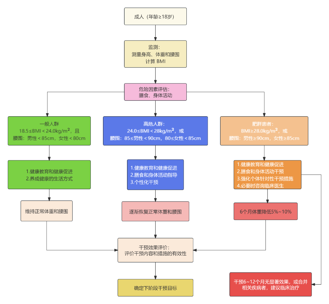
中国成人超重和肥胖预防控制指南(2021),根据BMI、腰围的筛查标准,针对不同的个体/人群的体重管理,给出了不同的防治措施和流程,一起来学习一下吧!

一起努力,践行健康生活方式,预防肥胖、摆脱肥胖困扰!