



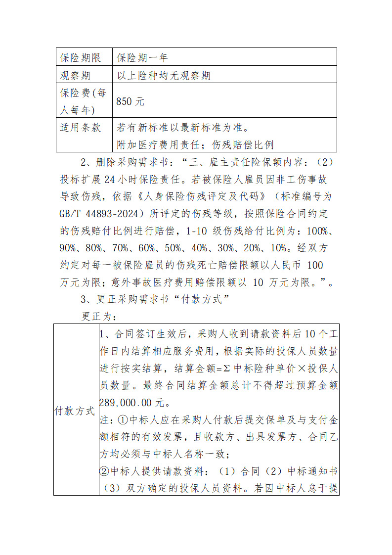
东莞市东城街道温塘股份经济联合社雇主责任险采购项目更正公告(第一次)
发布日期:2026-01-27 浏览次数:-
主办单位:东莞市东城街道办事处 联系方式:0769-12345
粤公网安备44190002000375号
粤ICP备11012759号 网站标识码:4419000098网络支持 IPv6 网络