政府信息公开
11441900007330520T/2022-01555
东莞市东城街道办事处
2022-11-16
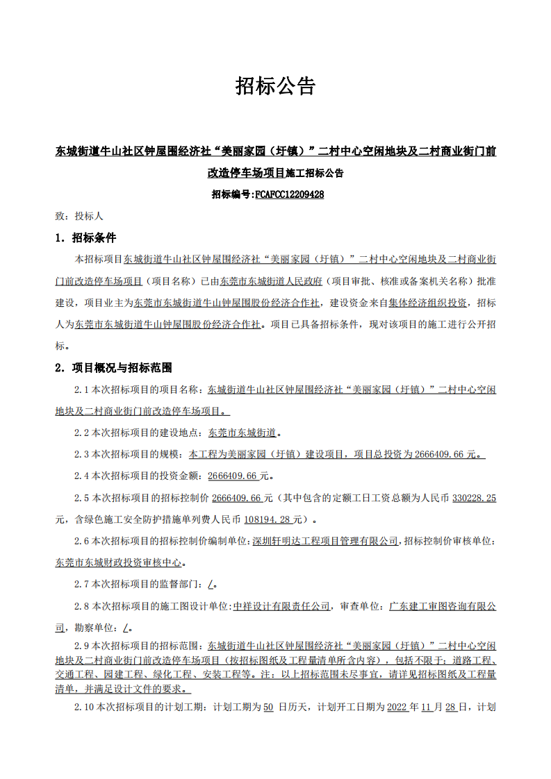
东城街道牛山社区钟屋围经济社“美丽家园(圩镇)”二村中心空闲地块及二村商业街门前改造停车场项目招标公告
2022-11-16

东城街道牛山社区钟屋围经济社“美丽家园(圩镇)”二村中心空闲地块及二村商业街门前改造停车场项目招标公告

发布日期:2022-11-16  浏览次数:-

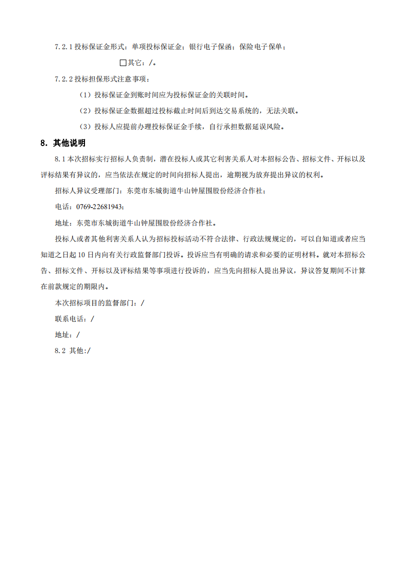
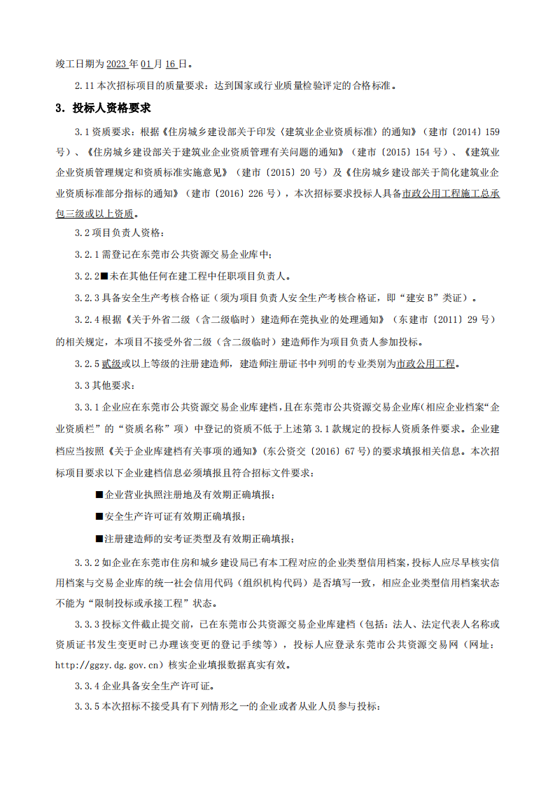
招标公告-东城街道牛山社区钟屋围经济社“美丽家园(圩镇)”二村中心空闲地块及二村商业街门前改造停车场项目_00.png招标公告-东城街道牛山社区钟屋围经济社“美丽家园(圩镇)”二村中心空闲地块及二村商业街门前改造停车场项目_01.png招标公告-东城街道牛山社区钟屋围经济社“美丽家园(圩镇)”二村中心空闲地块及二村商业街门前改造停车场项目_02.png招标公告-东城街道牛山社区钟屋围经济社“美丽家园(圩镇)”二村中心空闲地块及二村商业街门前改造停车场项目_03.png招标公告-东城街道牛山社区钟屋围经济社“美丽家园(圩镇)”二村中心空闲地块及二村商业街门前改造停车场项目_04.png