头部
聚焦东莞
政务公开
解读回应
政务服务
政民互动
走进东莞
投资东莞
当前位置:
首页
>
政务公开
>
政府信息公开目录
>
东城街道
>
其他
>
通知公告
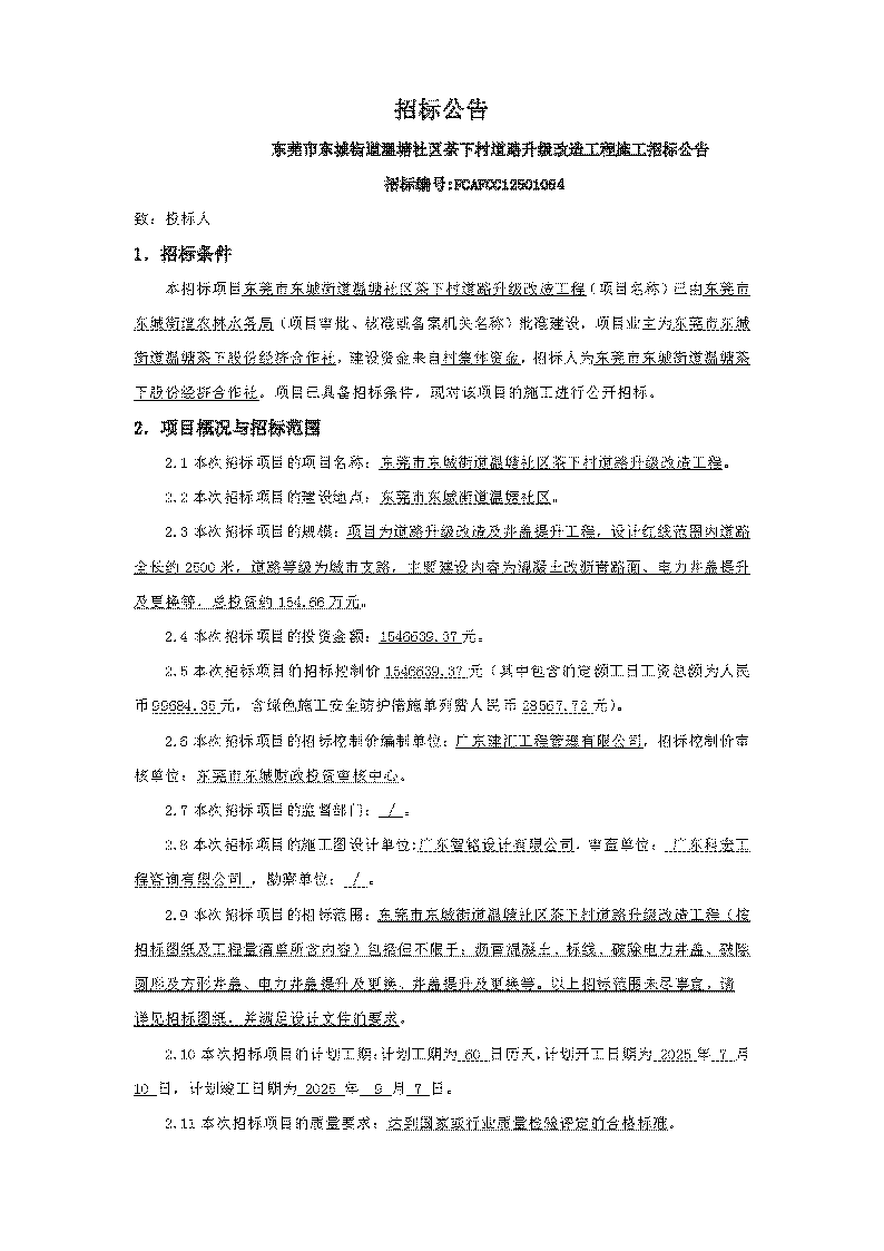
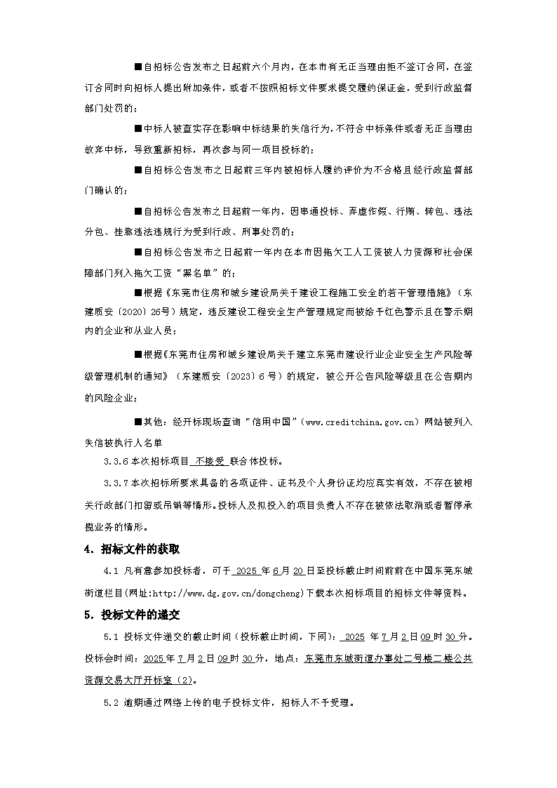
东莞市东城街道温塘社区茶下村道路升级改造工程施工招标公告
中国东莞政府门户网站
2025-06-19 10:40:18
来源:
本网
【字体:
大
中
小
】
打印本页
附件:
外网发布资料(温塘社区茶下村道路升级改造工程)解压密码123456.rar
相关附件
媒体报道
音频视频
文件
部门解读
图解类
新闻发布会
访谈
其他
扫一扫在手机打开当前页
文章关键词:
分享到:
相关新闻
主办单位:东莞市人民政府办公室 承办:东莞市政务服务和数据管理局 网站标识码 : 4419000098
备案号:粤ICP备19114884号
粤公网安备 44190002000375
技术支持:开普云
网站地图
联系我们
您访问的链接即将离开“东莞市人民政府”门户网站,是否继续?