已打开行政区划_中国东莞东坑街道栏目页面,本页面是由15个视窗区共计15个区域组成,操作帮助请按Alt加问号键。

您访问的链接即将离开“中国东莞东坑街道栏目”门户网站 是否继续?

继续访问放弃

您现在所在的位置 : 首页 > 街镇 > 中国东莞东坑镇栏目 > 政务 > 政务公开事项标准目录 > 城乡规划
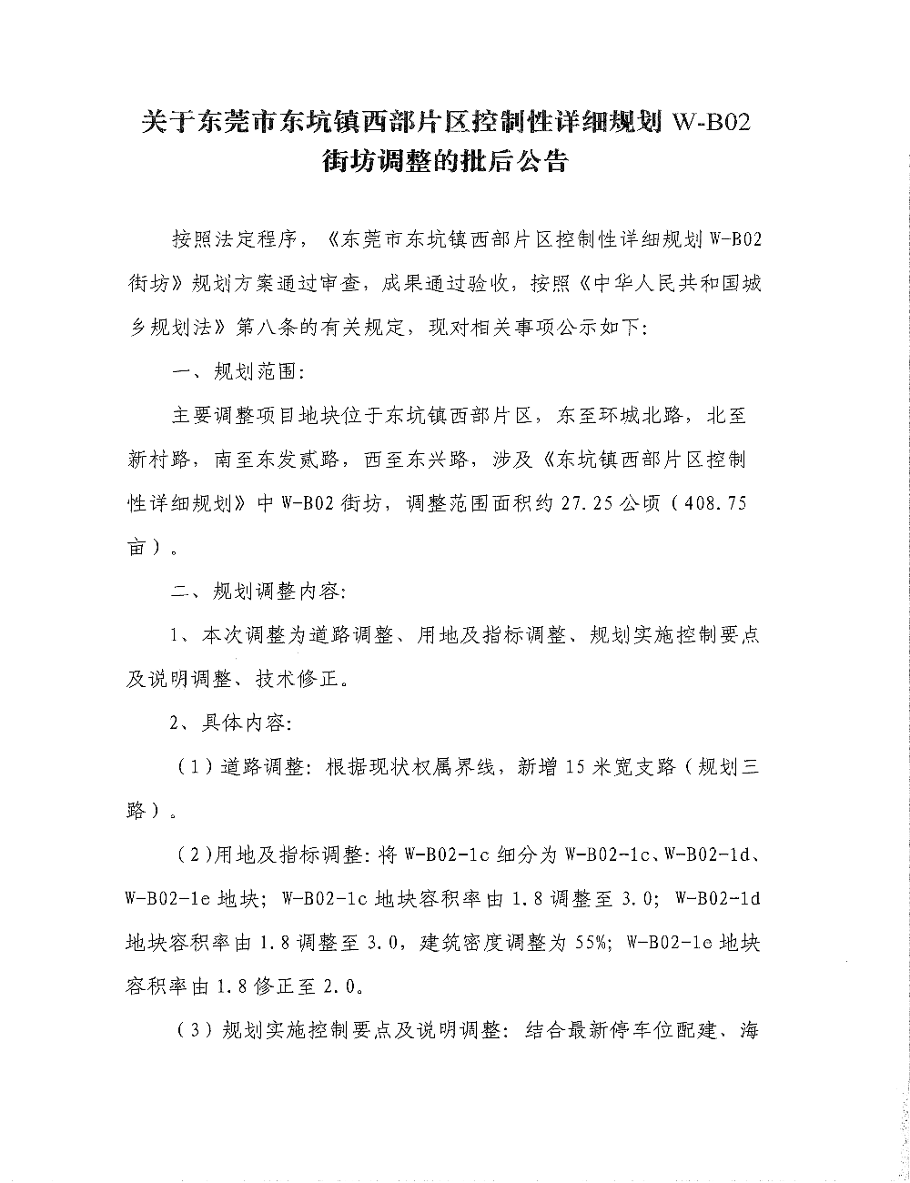
关于东莞市东坑镇西部片区控制性详细规划W-B02街坊调整的批后公告
  • 2023-08-02 09:32
  • 来源: 本网
  • 【字体:    打印
  • 分享到:


扫一扫在手机打开当前页
关于东莞市东坑镇西部片区控制性详细规划W-B02街坊调整的批后公告_中国东莞东坑街道栏目
版权所有:东莞市人民政府办公室      承办:东莞市政务服务和数据管理局    网站标识码 : 4419000098
备案号:粤Idk备19114884号       粤公网安备 44190002000375号       技术支持:开普云       网站地图    联系我们
拼音 简体
重置
声音开关
声音开关
语速
语速
阅读方式
阅读方式
配色
配色
配色
放大
缩小
鼠标样式
十字线
大字幕
说明
更多服务
读屏专用
退出服务
导航区 ALT+1
视窗区 (15) ALT+2
交互区 ALT+4
列表区 ALT+5
正文区 ALT+6
服务区 ALT+7